Are you looking for a convenient and easy way to organize your thoughts and ideas? A flow map template printable could be just what you need! These templates are a great tool for visual learners and can help you brainstorm, plan, and organize your projects more effectively.
With a flow map template printable, you can easily map out the flow of your ideas, processes, or projects in a clear and concise manner. Whether you are working on a school project, planning a business strategy, or just trying to organize your thoughts, these templates can be a valuable resource.
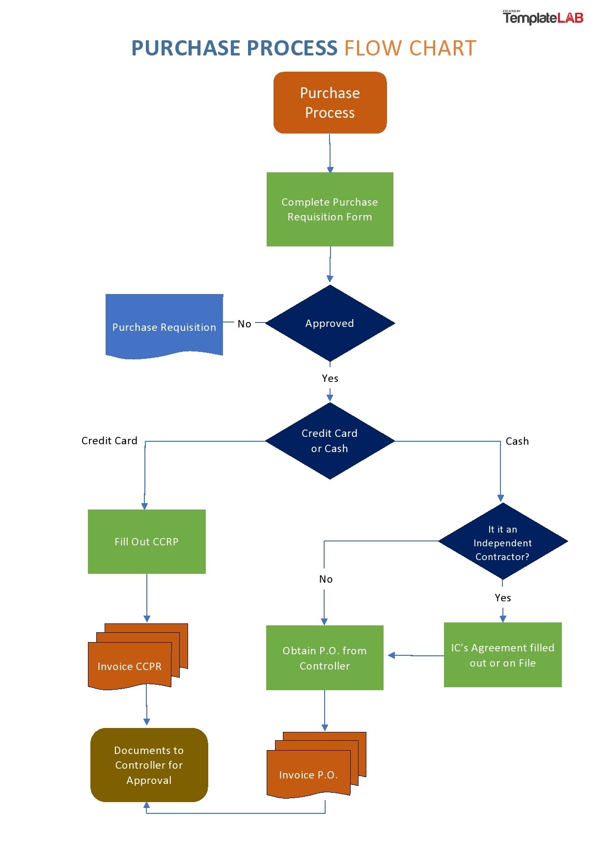
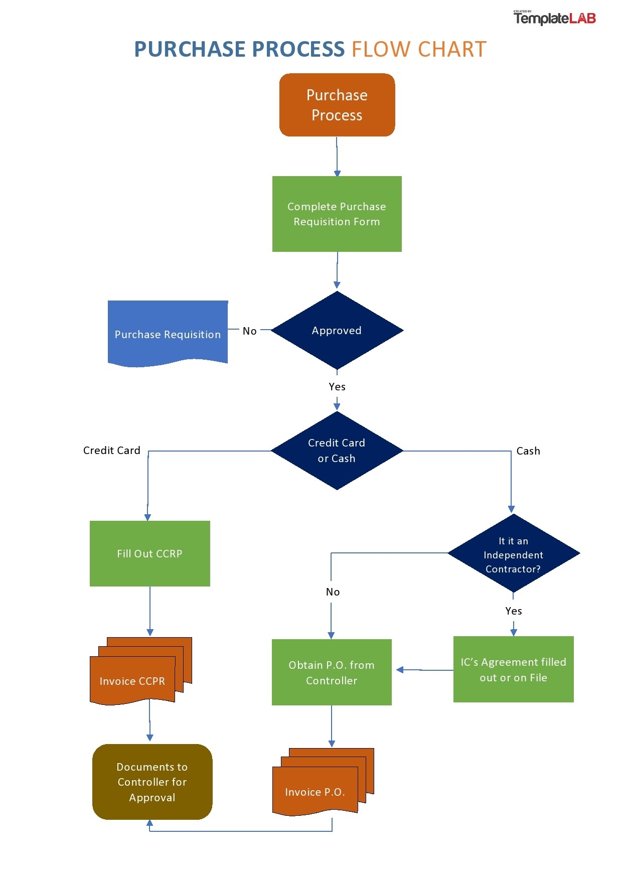
Flow Map Template Printable
Flow Map Template Printable: A Handy Tool for Organization
One of the key benefits of using a flow map template printable is that it allows you to see the big picture of your project at a glance. You can easily identify the sequence of events, connections between ideas, and potential areas for improvement.
These templates come in various formats, such as mind maps, flowcharts, and decision trees, allowing you to choose the one that best suits your needs. You can easily customize them to fit your specific project requirements and add as much detail as you need.
So, next time you find yourself struggling to organize your thoughts or plan out a project, consider using a flow map template printable. It’s a simple yet powerful tool that can help you bring clarity and structure to your ideas, making your projects more manageable and successful.
Give it a try and see how a flow map template printable can transform the way you brainstorm, plan, and organize your projects. You’ll be amazed at how much more productive and efficient you can be with this handy tool at your fingertips!
Free Customizable Flowchart Templates Canva
Flow Chart Template Free Editable FigJam
Flow Chart Worksheets Free Templates By Storyboard That
Free Customizable Flowchart Templates Canva
Flow Chart Worksheets Free Templates By Storyboard That





