If you’re looking for a simple and effective way to visualize your workflow or project steps, a free printable process flow chart template can be a great tool to use. These templates are easy to use and can help you organize your ideas in a clear and concise manner.
With a variety of designs and layouts available, you can easily find a template that suits your needs and preferences. Whether you’re working on a school project, planning a business process, or organizing an event, a process flow chart can help you stay organized and on track.
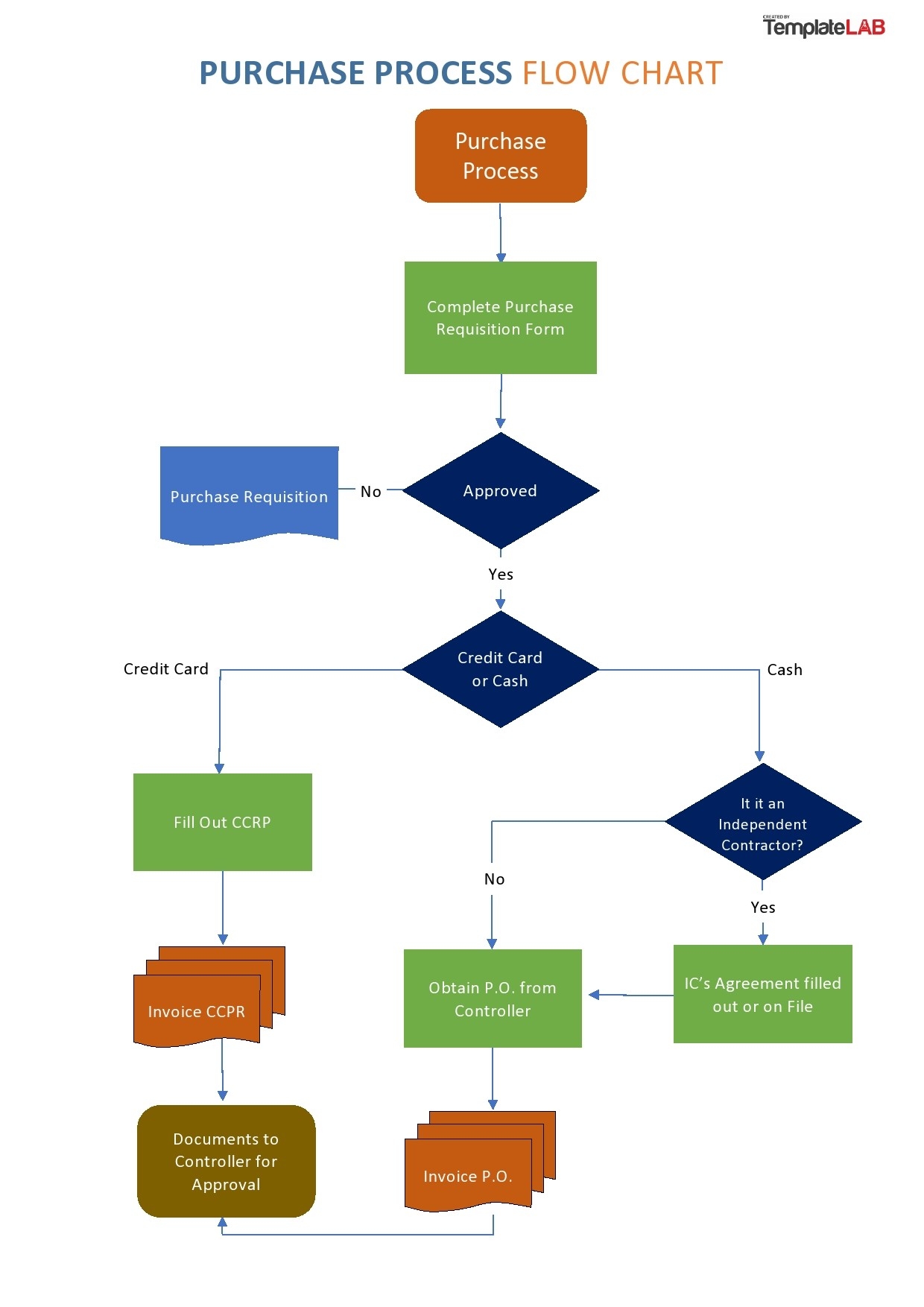
Free Printable Process Flow Chart Template
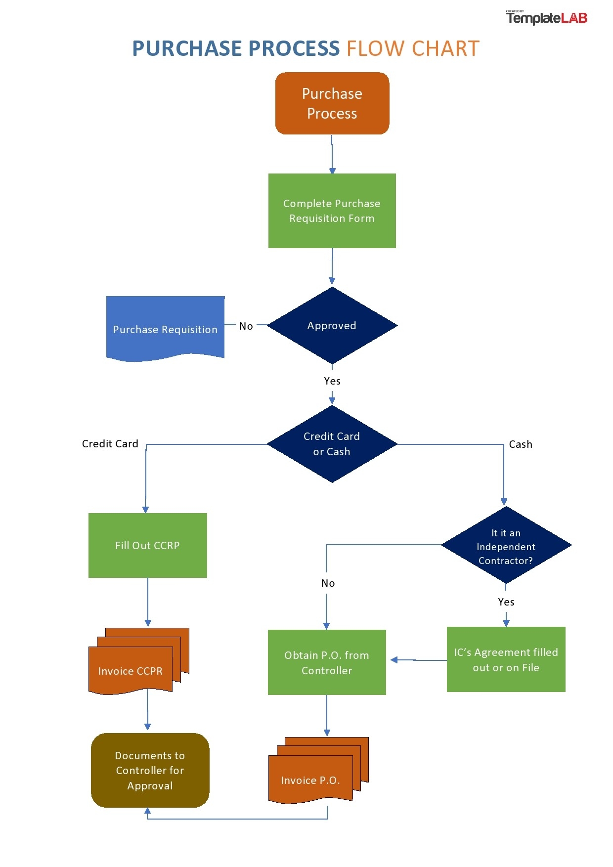
Free Printable Process Flow Chart Template
One of the best things about using a printable process flow chart template is that it saves you time and effort. Instead of starting from scratch and creating a chart from scratch, you can simply download a template and customize it to fit your needs.
These templates are also great for collaboration, as you can easily share them with team members or colleagues. This can help everyone stay on the same page and work towards a common goal. Plus, with a printable template, you can easily make changes and updates as needed.
So next time you need to map out a process or workflow, consider using a free printable process flow chart template. It’s a simple and effective tool that can help you stay organized, focused, and productive.
Free Customizable Flowchart Templates Canva
Free Printable Process Flow Chart Templates Excel Word Powerpoint
26 Fantastic Flow Chart Templates Word Excel Power Point
Free Customizable Flowchart Templates Canva
Free Customizable Flowchart Templates Canva





